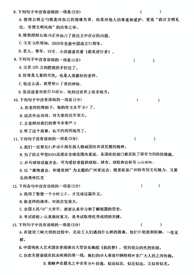
小升初语文病句辨析一

小升初语文病句辨析一
小升初语文病句辨析一

——预览已结束,还剩10页未读——
开通会员后可免费下载高清完整文档

下载权限
查看
  • 免费下载
    评论并刷新后下载
    登录后下载
  • {{attr.name}}:
您当前的等级为
登录后免费下载登录 小黑屋反思中,不准下载! 评论后刷新页面下载评论 支付以后下载 请先登录 您今天的下载次数(次)用完了,请明天再来 支付积分以后下载立即支付 支付以后下载立即支付 您当前的用户组不允许下载升级会员
您已获得下载权限 您可以每天下载资源次,今日剩余
温馨提示:本站提供的一切软件、教程和内容信息都来自网络收集整理,仅限用于学习和研究目的;不得将上述内容用于商业或者非法用途,否则,一切后果请用户自负,版权争议与本站无关。用户必须在下载后的24个小时之内,从您的电脑或手机中彻底删除上述内容。如果您喜欢该程序和内容,请支持正版,购买注册,得到更好的正版服务。我们非常重视版权问题,如有侵权请邮件与我们联系处理。敬请谅解!

给TA打赏
共{{data.count}}人
人已打赏
六年级语文

小升初语文备考真题分类汇编专题4病句辨析与修改

2025-6-11 0:15:53

六年级语文

小升初语文【备考复习古诗文默写必考考点】

2025-6-11 6:04:02

0 条回复 A文章作者 M管理员
    暂无讨论,说说你的看法吧
个人中心
购物车
优惠劵
今日签到
有新私信 私信列表
搜索